International Journal of Multidisciplinary and Scientific
Emerging Research (IJMSERH)

|Peer Reviewed, Refereed & Open Access Journal | Follows UGC CARE Journal Norms and Guidelines|

|ISSN 2349-6037|Approved by ISSN, NSL & NISCAIR| Impact Factor: 9.798 |ESTD:2013|

|Scholarly Open Access Journal, Peer-Reviewed, and Refereed Journals, Impact factor 9.798 (Calculated by Google Scholar and Semantic Scholar | AI-Powered Research Tool | Multidisciplinary, Quarterly, Citation Generator, Digital Object Identifier(DOI)|

Guidelines

A. Paper Submission:

IJMSERH welcomes author submission of articles concerning any branch of the Arts, Science, Engineering, Technology, Management and their applications in business, industry and other relevant areas

Authors are invited to submit their papers round the year to ijmserh@gmail.com. Submissions must be original and should not have been published previously or be under consideration for publication while being evaluated for this journal. Acceptance/Rejection Notifications will be sent to the corresponding author only. After the final acceptance of the paper, based upon the detailed review process, the paper will immediately be published online


B. Structure of an Article:

The structure of the article should be based on the following details:-


Title
Author Name, Affiliation, Email ID & Mobile No

ABSTRACT & KEYWORDS

  • I. INTRODUCTION
  • II. LITERATURE SURVEY
  • III. METHODOLOGY / APPROACH
  • IV. RESULTS & DISCUSSION
  • V. V. CONCLUSION
REFERENCES:
  • TITLE (Maximum 120 Characters)
  • Title must be informative and specific. It should be easily understandable by reader and should reflect motive of the research paper.

  • AUTHOR NAME, AFFILIATION, EMAIL IDS & MOBILE NUMBERS
  • Include Name, designation, department, Institute name, place, State, Country, Email of each author.

  • ABSTRACT
  • One paragraph containing at most 100 words. It is a summary of the report describing the question investigated, the methods used, the principle results and conclusions.

  • KEYWORDS
  • Five most important terms that describe your research domain and specific problem area investigated.

  • INTRODUCTION
  • It is a brief section usually not more than a page. It should be informing the reader of the relevance of your research.

  • LITERATURE SURVEY
  • This section includes a short history or relevant background of the research area done by other researchers in the past.

  • METHODOLOGY / APPROACH
  • This section should describe how you are supposed to rectify the problem, what approach or what methodology you are supposed to use in your paper.

  • RESULTS & DISCUSSION
  • This section describes the outputs generated in the methodology section. Elaborate and compare your results with previous research performed in the past with Tables/Graphs/ Figures etc whichever is applicable.

  • CONCLUSION
  • Final extract of your research performed. Concisely elaborate your final output here.

  • REFERENCES
  • If you reference an external source in your paper, you should cite where you found that source. Give credit to the actual contributor, they deserve this.


    Paper Format : Click

    Copy Right Form:Click

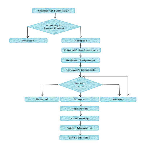
Paper Publication Flow


image